专题推荐
你的位置:阿甲直播 > 专题推荐 > 南京市足协:将举办2025南京超等联赛,取舍来岁“苏超”威望

南京市足协:将举办2025南京超等联赛,取舍来岁“苏超”威望

发布日期:2025-11-07 08:35    点击次数:72

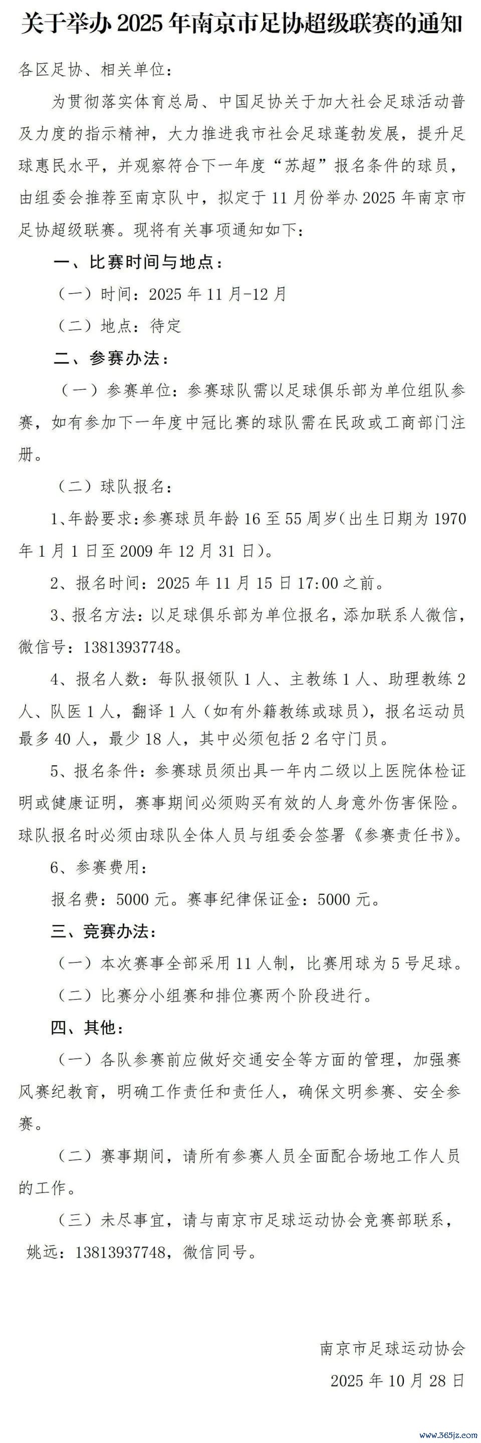
北京时辰10月28日,南京市足协官方发布《对于举办2025年南京市足协超等联赛的告知》,查验合乎下一年度“苏超”报名条目的球员。

2025年“苏超”南京队在惯例赛阶段获得7胜3平2负的收获排在第2,得胜晋级淘汰赛。淘汰赛南京队点球大战降服连云港队晋级四强,半决赛南京队点球大战负于泰州队,留步四强。

官方公告



下一篇:没有了

Powered by 阿甲直播 RSS地图 HTML地图

Copyright Powered by站群 © 2013-2024